banner
NEWS LETTER

基于 CloudBase 实现静态博客评论 (一)

Scroll down

使用 CloudBase 给静态博客添加评论功能。

申请 CloudBase

新建CloudBase环境

选中包年包月,选择基础版1 (或者选择按量计费,开启免费额度)

在安全配置->Web安全域名 将自己得域名添加进去

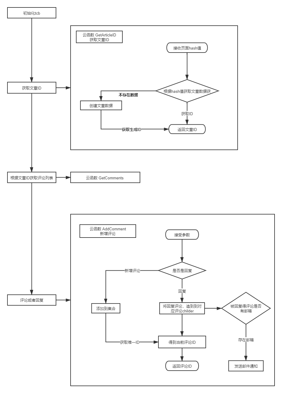
评论大致流程

数据结构

{
"id":"唯一ID",
"articleID":"文章ID",
"nick":"昵称",
"email":"邮箱",
"url":"链接",
"date":"时间",
"content":"评论内容",
"top":"置顶",
"childer":[
{
"id":"唯一ID",
"nick":"昵称",
"email":"邮箱",
"url":"链接",
"date":"时间",
"content":"评论内容",
"at":{ //回复
"nick":"昵称",
"email":"邮箱",
}
},
{
"id":"唯一ID",
"nick":"昵称",
"email":"邮箱",
"url":"链接",
"date":"时间",
"content":"评论内容",
"at":{
"nick":"昵称",
"email":"邮箱",
}
}
]
}

CloudBase 开发

在 VS Code 安装 tencentcloud.cloudbase-toolkit 插件,直接在 VS Code 上去创建、编写、部署。参考地址
常用操作。

创建集合

在数据库新增两个集合 article,comments 。

云函数

目前云函数支持 Node,PHP,Python 三种,本文使用 Node 为云函数环境

获取文章ID

新建一个云函数 GetArticleID,代码如下

'use strict';
const tcb = require('tcb-admin-node');
const app = tcb.init({ env: '环境ID' });
const db = app.database();
const articleDb = db.collection('article');

exports.main = async (event) => {
try {
let { hash, url } = event;
//根据 hash 获取 article id
let { data } = await articleDb.field({ _id: 1 }).where({ hash }).get();
let articleID = '';
if (data.length === 0) {
//不存在 新增一条 article 数据
let { id } = await articleDb.add({ date: new Date(), url, hash, })
articleID = id;
} else {
let { _id } = data[0]
articleID = _id;
}

return {
success: true,
data: articleID
}
} catch (error) {
return {
success: false,
data: error
}
}
}

获取评论列表

新建一个云函数 GetComments,代码如下

'use strict';
const tcb = require('tcb-admin-node');
const app = tcb.init({ env:"环境ID" });
const db = app.database();
const _ = db.command;
const $ = _.aggregate;
const commentsDB = db.collection('comments');

exports.main = async (event, context) => {
let { pagesize, articleID = '' } = event;
if (isNaN(parseInt(pagesize)) || pagesize < 1) {
return []
}

let { data: list } = await commentsDB
.aggregate()
//查询条件
.match({ articleID })
//排序
.sort({
top: -1,
date: -1
})
//分页
.skip((pagesize - 1) * 10)
.limit(10)
//指定需要查询字段
.project({
_id: 0,
id: "$_id",
articleID: 1,
nick: 1,
link: 1,
date: 1,
content: 1,
top: 1,
childer: {
id: 1,
nick: 1,
link: 1,
date: 1,
content: 1,
at: {
nick: 1,
link: 1,
}
}
})
.end()

return list
};

新增、回复

新建一个云函数 AddComment,代码如下
使用 nodemailer 来发送邮件通知,nodemailer 参考文档

'use strict';
const tcb = require('tcb-admin-node');
const nodemailer = require('nodemailer');
const uuid = require('node-uuid');
const app = tcb.init({ env:"环境ID" });
const db = app.database();
const _ = db.command;
const $ = _.aggregate
const comments = db.collection('comments');

//邮件配置
const config = {
host: 'smtp.qq.com',
port: 465,
secure: true,
auth: {
user: '邮箱@xx.com',
pass: '密码或者授权码' //推荐使用授权码
}
};

let transporter = nodemailer.createTransport(config);


exports.main = async (event, context) => {
let { articleID = '', url = '', nick = 'Anonymous', email = '', link = '', content = '', at = false, istop = true, topID = '', userID = '' } = event;

if (content == '' || articleID == '' || (!istop && topID == '')) {
return { success: false, data: '数据格式有误' };
}

let date = new Date();
let par = { userID, articleID, content, url, nick, email, link, at, istop, date }

if (at) {
par.id= uuid.v1().replace(/\-/g,'');
let res = await comments.where({ _id: topID }).update({ childer: _.push([par]) })

let _atemail = await getEmailByID(at.id);
if (!!_atemail && _atemail != email) {
sendemail(_atemail, nick, content)
}

return { success: true, data: { date } }
} else {
let { code = false, message, id } = await comments.add(par)
return { success: !code, data: !code ? { id, date } : message }
}
};

/*
*根据回复id获取 对应人 邮箱
*/
async function getEmailByID(id) {
let { data } = await comments.where({ _id: id }).get()
if (data.length === 0) {
let { data } = await comments
.aggregate()
.match({ 'childer.id': id })
.project({
_id: 0,
item: $.filter({
input: '$childer',
as: 'item',
cond: $.eq(['$$item.id', id])
})
})
.end();
console.log(JSON.stringify(data))
if (data.length > 0) return data[0].item[0].email
return ''
} else {
return data[0].email;
}
}

/**
*
* email 收件人邮箱
* nick 评论人昵称
* content 评论类容
*/
async function sendemail(email, nick, content) {
let date = new Date();
let str = `${date.getFullYear()}${date.getMonth() + 1}${date.getDate()}${date.getHours()}${date.getMinutes()}${date.getSeconds()}秒`;
let mail = {
from: 'Cheny <ycyplus@gmail.com>',
subject: '[Cheny][博客] 收到新的回复',
to: email,
html: `
<h2>${nick} ${str} 回复了您<h2>
${content}
`
}
return transporter.sendMail(mail);
};

web 端

对 tcb 做一个简单封装

export default class tcbComment {

constructor(env, hash) {
if (!env) {
console.error("未设置CloudBase环境id:env");
return;
}
if (!hash) {
console.error("未设置当前Comment的hash值");
return;
}
this.env = env;
this.skip = 1
this.hash = hash;
}

/**
* 初始化
*/
async _init() {
let tcb = await TcbLoader()
this.app = tcb.init({ env: this.env });
let auth = this.app.auth({
persistence: "local"
});
if (!auth.hasLoginState()) {
await auth.anonymousAuthProvider().signIn()
}

await this.getArticleID(this.hash)
}

//获取
async getArticleID(hash) {
let res = await this.app.callFunction({
name: 'getArticleID',
data: {
hash,
url: location.pathname,
}
})
let { result: { success, data } } = res;
if (success) {
this.articleID = data;
}
}

//获取评论列表
async getComment() {
let res = await this.app.callFunction({
name: 'getComments',
data: {
pagesize: this.skip++,
articleID: this.articleID
}
})
return res.result;
}

//新增
async addComment(parm) {
let res = await this.app.callFunction({
name: 'addComment',
data: {
articleID: this.articleID,
...parm
}
})
return res;
}
}

/**
* 加载tcb-js-jdk
*/
const TcbLoader = function (v = '1.6.0') {
return new Promise((resolve, reject) => {
if (window.tcb) {
resolve(window.tcb)
} else {
var script = document.createElement('script')
script.type = 'text/javascript'
script.async = true
script.src = `//imgcache.qq.com/qcloud/tcbjs/${v}/tcb.js`
script.onerror = reject
script.onload = () => resolve(window.tcb)
document.head.appendChild(script)
}
})
}

小结

弄完cloudbase 云函数,和对 web 端简单使用封装,剩下得就是页面上弄个评论列表组件和评论组件了

我很可爱,请给我钱

其他文章